1. Introduction to AML/CFT Compliance
Why AML/CFT Matters to Every Employee

Key Message
Every employee, regardless of department, is a frontline defender against financial crime. Your vigilance protects our business, our customers, our country and the world.
Three Stages of Money Laundering
- Placement: Introducing illegal funds into the financial system
- Layering: Complex transactions to disguise the origin
- Integration: Laundered funds re-enter the economy as “clean” money
Casinos are vulnerable at all three stages, making every department critical.
2. Sri Lankan Legal Framework
Key Legislation Overview

Regulatory Authorities
- FIU-Sri Lanka: Receives reports, provides intelligence
- CBSL: Oversight of financial system stability
- Police FCID: Investigation and enforcement
3. Key Terminology and Concepts
Essential AML/CFT Vocabulary
- KYC (Know Your Customer): Verification process for customer identity
- CDD (Customer Due Diligence): Basic identity verification
- EDD (Enhanced Due Diligence): Additional checks for high-risk customers
- PEP (Politically Exposed Person): Individuals with prominent public functions
- STR (Suspicious Transaction Report): Filed when suspicious activity detected
- CTR (Cash Transaction Report): Filed for cash transactions > LKR 10M
- Tipping-Off: Illegal disclosure of STR filing
4. Red Flag Indicators (Common to All Departments)
Behavioural Red Flags
- Customer appears nervous or avoids eye contact
- Reluctance to provide identification documents
- Inconsistent stories about source of funds or wealth
- Unusual knowledge of reporting thresholds
Transaction Red Flags
- Transactions just below LKR 1M or LKR 10M thresholds
- Rapid increase in transaction patterns without explanation
- Use of multiple accounts or identities
- Illogical transactions with no economic purpose
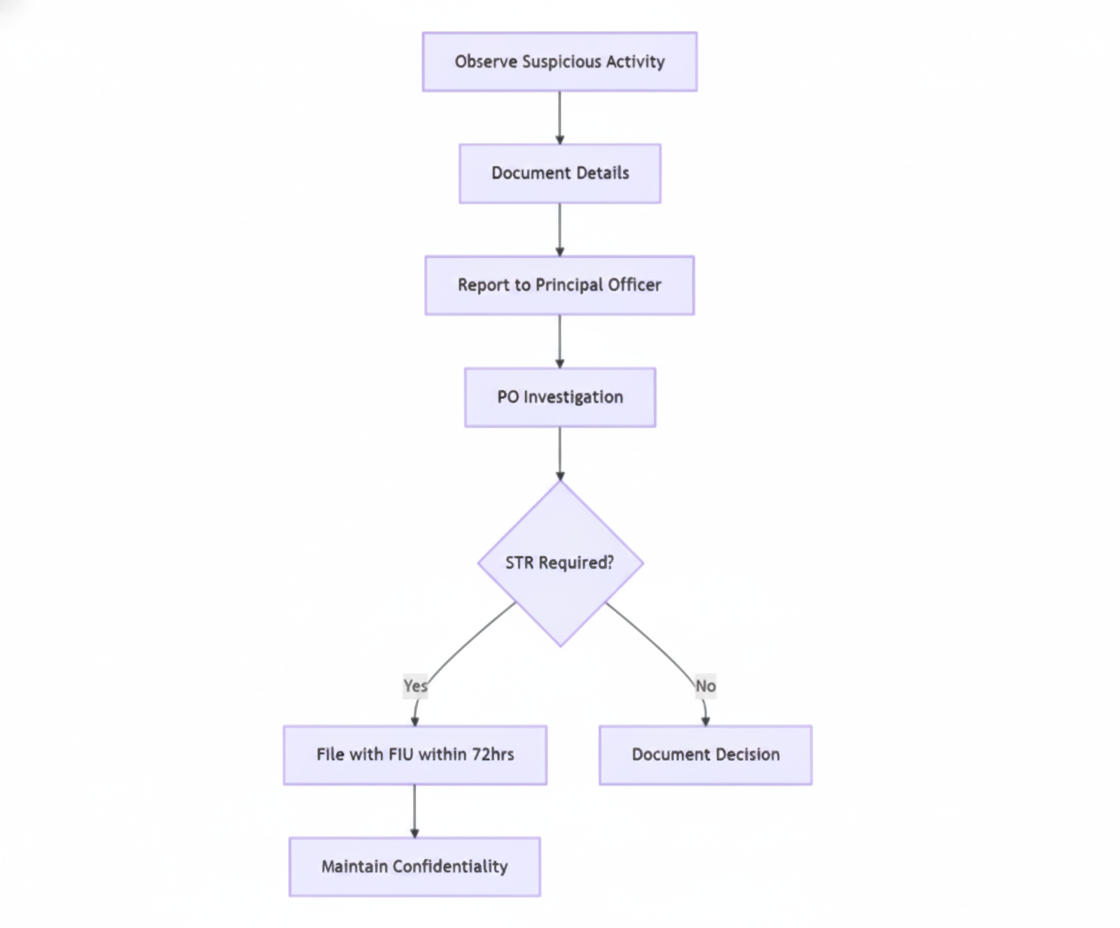
5. Reporting Obligations and Procedures

Critical Rules for All Staff
- Never discuss suspicions with colleagues unnecessarily
- Never inform customers about STR filings
- Always document observations accurately
- Immediately report to your supervisor or Principal Officer
6. Consequences of Non-Compliance
Individual Consequences
- Disciplinary action up to termination
- Fines up to LKR 1 million
- Imprisonment up to 5 years for tipping-off
Categories List
- Accounts (1)
- Cash Cage (1)
- Compliance (1)
- Front Office (1)
- Gaming (1)
- General (1)
Search
Materials






Latest Comments
No comments to show.
| M | T | W | T | F | S | S |
|---|---|---|---|---|---|---|
| 1 | 2 | |||||
| 3 | 4 | 5 | 6 | 7 | 8 | 9 |
| 10 | 11 | 12 | 13 | 14 | 15 | 16 |
| 17 | 18 | 19 | 20 | 21 | 22 | 23 |
| 24 | 25 | 26 | 27 | 28 | 29 | 30 |
For More Reference
Please refer this before attending the questioner





Leave a Reply